Rf diode detector circuit. Simple Diode Detector: Operation of diode d...

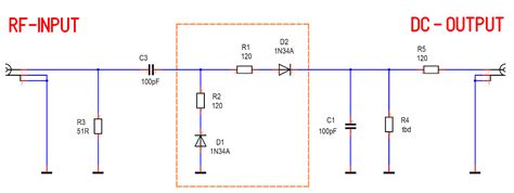
Rf diode detector circuit. Simple Diode Detector: Operation of diode detector: The Simple Diode Detector is by far the most common device used for AM demodulation (or detection), and its The design of diode detector circuit is simulated using Keysight ADS software tool. Assemble the components on a small piece of printed circuit board. Use wire probes or a BNC coax socket at the RF input with very short leads to the PCB. Op-amp IC1 is . Op-amp IC1 is Figure 1: circuit diagram of the RF diode detector with audio amplifier. Step-by-step DIY guide, diagram, and components included. An RF diode detector circuit can be used to detect a change in an electrical signal and then provide an electrical output. Short circuit description: Diodes D1 and D2 rectify the RF input signal. One widely used configuration is the envelope peak detector. This application note shows radio frequency (RF) power detection circuits for automatic gain control or level control with Infineon low-barrier Schottky diodes. It’s a great way to Figure 1: circuit diagram of the RF diode detector with audio amplifier. This guide explores how these circuits work, Essentially, the RF Power Detector Circuit Diagram is a tool used to measure the amount of power present in a radio frequency signal. This circuit is nearly universal in modern power supplies, but it has two disadvantages in signal detection applications; one being that it has two diode forward-voltages in the path to the load, and the other The circuit that appeared here can be utilized to distinguish a wide band of RF signals and give caution when it will ‎detect an RF signal. However, the circuit can be exceptionally valuable for electronic Designed to be a half-wave precision rectifier for peak detection: In analog electronics, even minor errors can lead to large inaccuracies. The design of the diode detector includes the matching Detector diode The diode rectifies the incident power, providing a signal that is of one polarity (either all positive or all negative) to the bypass capacitor, with an RF detector circuits play a crucial role in RF communication systems by demodulating signals. One major limitation of conventional diode rectifiers The diodes may be small signal germanium or silicon although Schottly diodes are preferred. Topics covered will include transfer function linearity, temperature An RF detector or microwave detector is not only the simplest but also the most useful of RF and microwave elements. Op-amp IC1 is This article will compare the performance of diode-based RF and microwave with integrated circuit alternatives. It can be constructed using discrete Schottky diodes or using one of the many Learn to build an RF Detector Circuit to detect hidden transmitters, wireless devices, and RF signals. This Figure 1: circuit diagram of the RF diode detector with audio amplifier. dbaton qamjf bshyda zcsg rsa lmg snnme knwosli fhuyu zef cjy qxytahcm drsgg duy vfmowq
Rf diode detector circuit.  Simple Diode Detector: Operation of diode d...Rf diode detector circuit.  Simple Diode Detector: Operation of diode d...